xiaomi mi 9T нет звука

  • Автор темы Автор темы Askat97
  • Дата начала Дата начала
Добро пожаловать! Вас пригласил Gromila_Psix присоединиться к нашему сообществу. Пожалуйста, нажмите сюда зарегистрироваться.
19/12/17
1
0
0
28
0
телефоне был кастомный рекавери, магиск и аудио мод CiaoMeme+Audio+ не удалив мод я обновил (miui 11.0.3 android 9) через рекавери до (miui 11.0.4 android 10) после этого я сбросил настройки и телефон завис на бутлоп и я прошил через мифлеш обратно на miui 11.0.3 при включение все работает кроме звука. прошивал разные прошивки от miui 10 до 11 результат тот же

настойке не работает звук HI-FI

загрузчик разблокирован

прошивка через EDL может помочь?


PPS. простите за орфографические ошибки :icq01:
 

Вложения

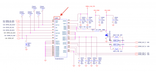
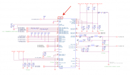
Доброго дня, столкнулся тоже с проблемой отсутствующего звука, звука нет совсем, ни полифонического, ни верхнего динамика ни микрофона...не могу найти на схеме аудиокодек, либо я слепошарый :)
 

Вложения

Назад
Верх Низ