- #1
Автор Темы
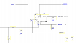
Телефон не видит, не регистрируется в сети. Прошивка модема присутствует. Напряжения sky 77638-21 на ногах 28,29,30 - 0.6вольт. Питаются данные ноги с 12 ногой микросхемы (на корпусе E942 FHN). Что за микросхема? По распиновку бьётся с QET4101. Какое напряжение должно быть на sky ноги 28,29,30?
